鍛件廠加工鍛件時由于原材料引起的缺陷
根據不完全的統計,在航空工業系統中,導致航空鍛件報廢的諸多原因中,由于原材料固有缺陷引起的約占一半左右。因此,千萬不可忽視原材料的質量控制工作。
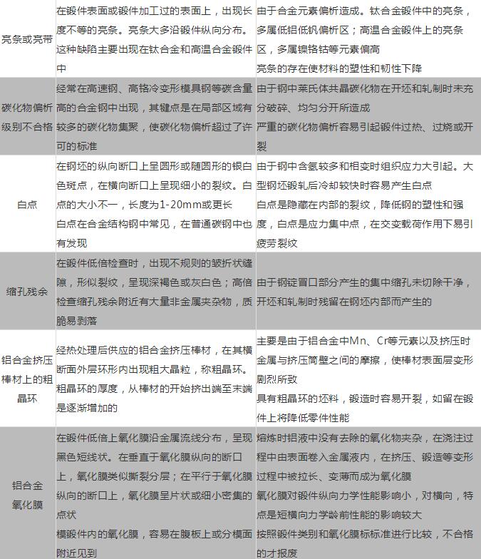
鍛造用的原材料為鑄錠、軋材、擠材及鍛坯。而軋材、擠材及鍛坯分別是鑄錠經軋制、擠壓及鍛造加工成的半成品。一般情況下,鑄錠的內部缺陷或表面缺陷的出現有時是不可避免的。例如,內部的成分與組織偏析等。原材料存在的各種缺陷,不僅會影響鍛件的成形,而且將影響鍛件的最終質量。
我們只做好鍛件 大型鍛件www.xhpiju.cn

想了解更多鍛件資訊,請關注山西中重重工,文章轉載需注明!
分享:



